Cowork:为非技术人员使用的Claude Code
人工智能15 min read

Cowork:为非技术人员使用的Claude Code

hayrsiane
hayrsiane
2026/1/14

摘要

Anthropic 近期在 macOS 桌面应用中上线了 Claude Cowork,目前仍处于“研究预览”阶段。它试图把 Claude Code 那套强大的代理(Agent)能力,从开发者专属的命令行环境,搬到非技术人员的日常工作里。虽然类似的项目已经有了很多,但官方发起的声音还是引起了一波热议。

Cowork:为非技术人员使用的Claude Code

引言

Cowork 继承了 Claude Code 基于 Agent SDK 的技术栈,通过引入本地文件系统沙箱、浏览器扩展和连接器(Connectors)三层工具面,使用户能以自然语言驱动 Claude 完成整理文件、撰写报告、处理数据等跨越多步骤的复杂任务。其核心交互范式从传统的“一问一答”转变为“任务委派与持续执行”,支持并行处理多任务,显著降低了 AI 工具的使用门槛。

ImageImage

1. 产品定位与交互范式:从对话到代理

Anthropic 将 Cowork 定位为 “为其他工作准备的 Claude Code”(Claude Code for the rest of your work),这精准地揭示了其核心产品策略:将已在开发者群体中验证成功的“代理式编程”范式,进行“降维”和“封装”,使其普惠至更广泛的知识工作者。其诞生源于一个有趣的发现:大量开发者正在使用为编码设计的 Claude Code 处理各种非技术性任务。

1.1. 与 Claude Code 的同源关系

Cowork 并非一个全新的产品,而是 Claude Code 能力的延伸和用户界面的重塑。二者共享相同的技术基石:

  • 底层模型:均由 Anthropic 最新的大语言模型(如 Opus 4.5)驱动,保证了强大的自然语言理解、推理和规划能力。
  • 代理技术栈:均基于 Claude Agent SDK 构建,这是一个包含上下文管理、工具调用和权限框架的软件开发工具包。

本质上,Cowork 是将 Claude Code 在终端(Terminal)中需要开发者手动配置和命令行驱动的体验,包装进了一个对普通用户更友好的图形用户界面(GUI)中。评价为“包裹在不那么吓人界面里的 Claude Code”。这使得非技术人员无需理解虚拟环境、命令行参数或文件系统路径,即可利用其强大的自动化能力。

1.2. “代理式”工作流:委派而非对话

传统 AI 助手(如标准版 Claude Chat)的交互是“对话式”的:用户提出请求,AI 返回答案,交互的边界局限于对话框内。而 Cowork 引入了“代理式”(Agentic)工作流,其交互范式更接近于 “任务委派”。

用户不再需要一步步指导 AI,而是像给同事布置工作一样,描述一个最终目标(例如,“帮我整理下载文件夹里的发票并生成费用报告”)。Cowork 接收到任务后会:

  • 自主规划:将宏观目标拆解成一系列具体的、可执行的步骤。
  • 持续执行:在后台自主调用所需工具(如文件读写、浏览器访问)来完成这些步骤,并实时向用户汇报进展。
  • 维持上下文:在整个任务周期内保持对授权文件夹和历史操作的记忆,用户无需重复提供背景信息。

这种范式转变的核心在于,AI 从一个被动的“问答机器”转变为一个主动的“数字员工”或“虚拟同事”。

ImageImage

1.3. 并行队列与持续执行

为进一步强化“委派”体验,Cowork 支持 并行任务队列。用户可以连续布置多个任务,而无需等待前一个任务完成。Claude 会将它们加入队列并并行处理,这极大地提升了用户的工作效率,避免了在传统 AI 工具中因等待响应而造成的工作流中断。这种“即发即走”(Fire-and-forget)的交互模式,让用户可以专注于自身工作,将可自动化的部分完全交给 Cowork 处理。

2. 核心能力与典型场景

Cowork 的核心能力根植于其对用户本地环境和外部服务的可控访问。它通过一个三层工具面(Tooling Surface)来实现复杂任务的执行。

2.1. 本地文件系统访问

这是 Cowork 最基础也最具颠覆性的能力。用户可以在启动 Cowork 会话时,授权其访问电脑上的 特定文件夹。一旦授权,Cowork 就能在该文件夹范围内执行以下操作:

  • 读取(Read):扫描文件内容,例如读取多个 Markdown 笔记或 PDF 报告。
  • 编辑(Edit):修改现有文件,例如修正文档中的错别字或更新表格数据。
  • 创建(Create):生成新文件,例如将分析结果保存为 summary.md 或 report.docx。

典型场景举例:

  • 下载目录整理:用户指令:“帮我整理‘下载’文件夹,把所有的图片移到‘图片’子目录,PDF 移到‘文档’子目录,并按月份重命名。”
  • 从笔记/截图汇总报告:用户指令:“扫描这个‘会议记录’文件夹里的所有截图和笔记,帮我汇总成一份关于 Q3 项目复盘的周报初稿。”
  • 数据转换:用户指令:“读取这个文件夹里所有的 .jpg 格式的发票截图,提取金额、日期和商家信息,生成一个 Excel 费用表。”

2.2. 连接器与 Skills 扩展

为了让 Cowork 能够与外部世界交互,它复用了 Claude 已有的 连接器(Connectors) 和 Skills 机制。

  • 连接器 (Connectors):允许 Claude 连接到第三方应用和服务,如 Asana、Notion、PayPal 等。这意味着 Cowork 的工作流可以跨越本地文件和云端服务。
  • Skills:一组为特定任务优化的预设能力,可以提升 Claude 创建文档、演示文稿等文件的能力。

典型场景举例:

  • 项目管理协同:用户指令:“读取本地的‘项目计划.md’,然后在 Asana 中为每个主要任务创建一个对应的 Task。”
  • 内容创作与发布:用户指令:“基于我 Notion 里的这篇草稿,帮我生成一份 PowerPoint 演示文稿,并保存到本地‘分享’文件夹。”

2.3. 浏览器任务协同

当 Cowork 与 Claude in Chrome 浏览器扩展结合使用时,它的能力可以进一步延伸到 Web 端。Cowork 可以规划包含浏览器操作的步骤,并调用扩展程序来执行。

典型场景举例:

  • 竞品信息调研:用户指令:“访问这三个竞品网站的博客页面,总结他们最近三个月发布的关于 AI Agent 的文章,并将摘要保存为 competitor_research.txt。”
  • 在线表单填写:在用户监督下,从本地文件中读取信息,并自动填充到网页表单中。

通过这三层能力的协同,Cowork 能够执行以往需要多个独立软件甚至人工介入才能完成的复杂工作流,展现了通用 AI 代理的巨大潜力。

3. 技术基础与架构解析:从“魔法”到工程

从研发视角看,Cowork 的实现并非天马行空的“魔法”,而是建立在一套务实且经过验证的工程化方案之上。其架构设计的核心在于如何在赋予 AI 强大执行能力的同时,确保操作的安全可控。它继承并封装了 Claude Code 的核心技术,为非开发者提供了一个“开箱即用”的代理体验。

ImageImage

3.1. 代理栈与上下文管理:源自 Claude Agent SDK

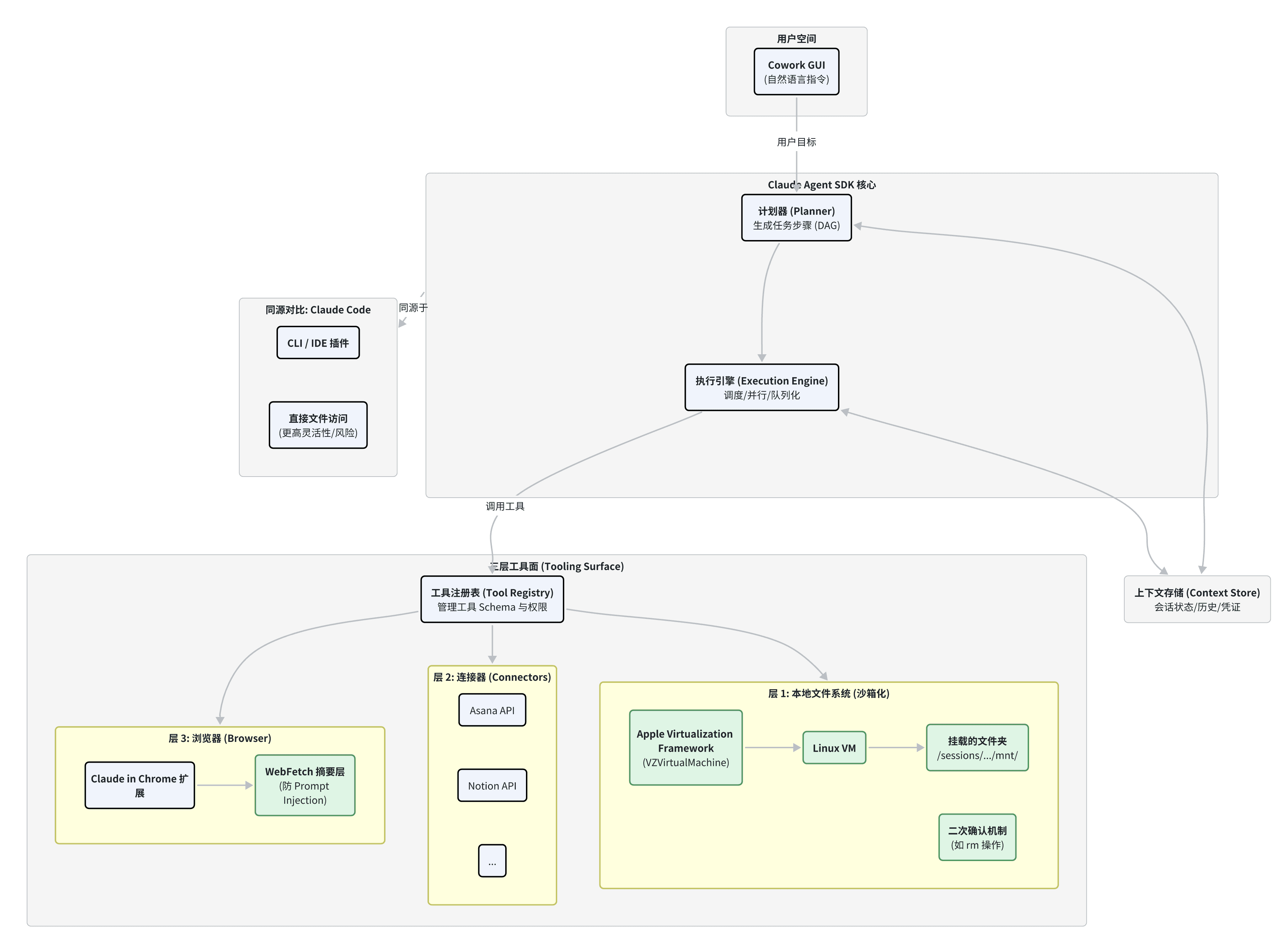
从工程实现看,Cowork 和 Claude Code 共用同一个“中枢大脑”——Claude Agent SDK。这个 SDK 是 Anthropic 代理式 AI 产品的基础设施,约束了模型如何理解任务、调用工具以及管理上下文。它的大部分复杂度都被封装在内部,我们只需要关心几个核心组件,它们共同构成一个“计划 - 执行 - 回报”(Plan-Execute-Reward)的循环:

  • 计划器(Planner):用于把用户的自然语言指令转成机器可执行的任务计划。当收到“整理下载文件夹中的发票并生成报告”这类指令时,Planner 会输出一个有向无环图(DAG),例如 filesystem.scan(...) -> image.extract_text(...) -> spreadsheet.create(...),清楚标出每一步之间的依赖关系。
  • 执行引擎(Execution Engine):负责调度并执行 Planner 生成的任务图。它会管理一个任务队列,并在没有依赖关系的情况下 并行执行 多个步骤(例如同时从多张图片中提取文本),从而支撑起用户感知到的“多任务并行”体验。
  • 工具注册表(Tool Registry):一个管理所有可用工具(文件系统、连接器、浏览器)的中央仓库。每个工具都定义了清晰的 Schema(类似 OpenAPI 规范或 JSON Schema),描述了其功能、参数和权限要求。模型通过这些 Schema 来决定调用哪个工具、如何调用。
  • 上下文存储(Context Store):负责维护会话期间的所有状态,包括用户指令历史、授权范围(如可访问的文件夹路径)、任务中间产物(如上一步生成的文件路径)以及安全凭证。这使得 Cowork 具备了长时记忆能力,避免了在传统聊天中反复提供背景信息。
"

与 Claude Code 的差异与同源
Cowork 和 Claude Code 本质上是 同一个 Agent SDK 的不同“皮肤”。Claude Code 面向开发者,暴露了更多的底层控制,如直接在终端中查看和干预 shell 命令的执行;而 Cowork 则将这些复杂性完全封装在 GUI 之后,通过一个更自动化的 Planner 和 Execution Engine,为非技术用户提供了“目标驱动”的简化体验。二者在核心能力上同源,但在交互封装、工具暴露层和环境准备成本上存在显著差异,使得 Cowork 的非开发者可达性远高于 Claude Code。

3.2. 虚拟化与沙箱:macOS 上的强隔离实践

Cowork 最具颠覆性的能力在于其对本地文件的操作,而其安全性的基石则是通过虚拟化技术实现的 强隔离沙箱。这并非简单的路径限制,而是操作系统级别的安全实践。根据博主 ,其在 macOS 上的实现思路如下:

  • 基于 Apple Virtualization Framework 的隔离:Cowork 利用苹果官方的虚拟化框架(VZVirtualMachine),在后台下载并启动一个轻量级、定制化的 Linux 根文件系统。所有对文件的操作命令(如 find、ls、cat)都只在这个与宿主机隔离的 Linux 虚拟机(VM)中执行。
  • 选择性挂载与路径边界:用户在 Cowork 中授权的文件夹,会以文件系统挂载(Mount)的形式映射到 VM 内部的某个特定、临时路径,例如 /sessions/zealous-bold-ramanujan/mnt/blog-drafts。AI 能看到的文件被严格限制在这个挂载点下,无法感知或访问沙箱外的内容(如 ~/Documents 或系统目录),从而形成清晰的边界。
  • 权限约束与确认机制:对挂载的文件夹可以设置细粒度权限(如只读或读写)。遇到潜在破坏性的动作,比如 删除本地文件 (rm),执行引擎会在真正下手前通过图形界面弹出提示,让用户做一次 二次确认,最后的决定权始终留在用户手里。这一点在官方文档和多篇第三方评测中都有明确提到。

3.3. 三层工具面协同:队列化与并行化

Cowork 的强大之处在于其能够无缝编排三个层面的工具,完成端到端的工作流:

  • 本地文件系统访问(沙箱内):提供基础的文件读、写、创建、删除能力。
  • 连接器(Connectors):通过标准化的 API 接口与外部 SaaS 服务通信,例如调用 Asana API 创建任务,或从 Notion 读取页面内容。
  • 浏览器步骤(Claude in Chrome):当与 Claude in Chrome 浏览器扩展结合时,Cowork 可以将 Web 操作纳入其任务计划。

这三层工具都被注册在 Agent SDK 的工具注册表中,由执行引擎统一调度。一个典型的协同流程可能是:[浏览器] 访问公司内网查询项目 ID -> [连接器] 使用项目 ID 从 Asana 获取任务列表 -> [本地文件] 将任务列表整理并写入本地的 report.md 文件中。执行引擎会根据任务的依赖关系,尽可能地将无依赖的步骤(如同时访问多个网页、并行调用 API)放入并行队列中执行,以最大化效率。

3.4. 工程示例与伪流程

为了更直观地理解 Cowork 的工作方式,以下提供几个技术层面的伪流程示例。

示例 1:下载目录整理流水线

用户指令:“帮我整理 /Users/tuxingyu/Downloads 目录,将所有 .png 和 .jpg 文件移动到 ~/Pictures/Sorted,并删除所有体积小于 1KB 的临时文件。”

bash
# 伪流程:一个整理下载目录的任务计划 # 1. AI (Planner) 生成计划 PLAN = [ {"tool": "filesystem.list", "params": {"path": "/mnt/downloads", "recursive": true}}, # 并行执行移动操作 {"tool": "filesystem.move", "params": {"source": "*.png", "destination": "/mnt/pictures_sorted/"}}, {"tool": "filesystem.move", "params": {"source": "*.jpg", "destination": "/mnt/pictures_sorted/"}}, # 关键步骤:删除操作需要用户确认 {"tool": "filesystem.remove", "params": {"path": "*", "size_less_than": "1KB"}, "requires_confirmation": true, "confirmation_prompt": "即将删除所有小于 1KB 的文件,是否继续?"} ] # 2. AI (Execution Engine) 执行计划 # ...并行执行移动操作... # 当遇到需要确认的步骤时,触发UI交互: confirm = user_interface.ask_confirmation("即将删除所有小于 1KB 的文件,是否继续?") if confirm: execute_tool("filesystem.remove", ... )

示例 2:收据图片 OCR 到费用表

用户指令:“扫描 ~/receipts 文件夹里的所有发票图片,提取总金额和日期,然后追加到 ~/finance/expenses.xlsx 表格里。”

步骤工具参数/伪代码说明
1filesystem.listpath: "/mnt/receipts", pattern: "*.{jpg,png}"列出所有待处理的图片文件。
2image.ocr (并行)for file in files: ocr(file)对每个图片文件并行执行光学字符识别(OCR)。
3text.extract (并行)for text in ocr_results: extract_info(text, schema={"amount": "float", "date": "date"})从OCR结果中并行提取结构化数据。
4spreadsheet.append_rowspath: "/mnt/finance/expenses.xlsx", data: extracted_data将所有提取出的数据一次性批量追加到 Excel 文件末尾。
5user.notifymessage: "费用报告已更新,共处理 N 张收据。"任务完成,通知用户。

在赋予 AI 如此强大能力的同时,建立严格的安全边界是产品能否被信任的关键。Cowork 的安全模型遵循 最小权限原则,并通过多层机制来降低风险:

  • 明确的指令与二次确认:官方文档一再提醒,尽量用清晰、具体的语言下达指令。对于删除文件这类高风险操作,除了系统本身会做二次确认之外,像“请删除名为 'draft.txt' 的文件”这样明确的表达,也比“清理一下这个文件夹”要安全得多。

通过这一整套机制,Cowork 在“给到足够能力”和“控制好风险”之间,尽量寻找一个工程上的平衡点,让它在真实工作场景里既能发挥作用,又不至于过于失控。

3.5 开源替代实践参考:AionUi

在探讨 Cowork 的同时,社区中也涌现出一些思路相似的开源项目,其中 是一个值得关注的参考。它同样致力于为命令行的 AI 工具提供统一的图形化界面,可以看作是一种更开放、更具扩展性的“Cowork”实现。

1. 角色与能力概述

AionUi 是一个基于 Electron 的开源桌面应用,支持跨平台(macOS/Windows/Linux)运行,并提供了 WebUI 模式。它的核心定位是作为各种命令行 AI 工具的统一图形化封装层,例如 Gemini CLI、Claude Code、Codex、Qwen Code 等。其主要能力包括:

  • 多模型与多会话:支持在统一界面中切换和使用不同的 AI 模型(包括 Gemini、OpenAI、Claude、文心一言,以及通过 Ollama/LM Studio 接入的本地模型)。所有对话在本地通过 SQLite 存储,并支持多会话并行处理。
  • 丰富的预览面板:内置了对多种文件格式的预览支持,包括 PDF、Word、Excel、PPT、各类代码、Markdown、图片、HTML 以及代码变更的 Diff 视图。
  • 文件与图像处理:提供了基础的文件管理功能(如批量重命名和整理),并集成了基于 AI 的图像生成与编辑能力。

2. 与 Cowork 的差异与适配

从实现层面看,AionUi 和 Cowork 在定位和安全模型上存在明显差异:

  • 封装层面:AionUi 更侧重于 UI 的聚合与多工具的统一入口,它为已存在的、独立的命令行工具套上一层“图形外壳”。而 Cowork 则是深度集成在 Claude 桌面端内部,与 Claude 的生态结合更紧密。
  • 安全与范围:AionUi 的“本地数据不出机”更多依赖用户的自我约束和对所接入工具的信任。相比之下,Cowork 通过虚拟化沙箱提供了更强的安全边界,严格限定了文件系统的访问范围,并在执行删除等重大操作前进行二次确认。
  • 跨平台价值:由于 Cowork 目前仅支持 macOS,AionUi 则为 Windows 和 Linux 用户提供了一个功能近似的替代方案。不过,AionUi 的最终能力高度依赖其所接入的底层 CLI 工具本身的能力。

4. 结论

Claude Cowork 与其说是 Claude Code 的一次“界面升级”,不如说是 Anthropic 把“代理式 AI”从开发者圈子往更广泛用户群体推进的一次尝试。借助虚拟化沙箱技术,以及对本地文件系统、浏览器和外部服务三层工具面的整合,Cowork 在可用性、能力和安全性之间,找到了一个目前看来还算稳妥的折中点。

对研发同学来说,Cowork 还在早期阶段,但已经能看到它在文档处理、数据整理、初步代码分析等场景里的“任务自动化”潜力,虽然噱头是属于非研发人员的Claude Code,对研发人员也挺适用的。

评论 (0)

Cmd + Enter 发送